ca88

首页
我们是谁
我们的能力
产品与服务
投资者关系
人才招聘
新闻中心
联系ca88
旗下子公司
语言
股票代码:300394
搜索
首页 新闻中心 ca88通讯2021Q3单季度营收维持增添 公司平台化能力一连增强
2021-10-29

ca88通讯2021Q3单季度营收维持增添 公司平台化能力一连增强

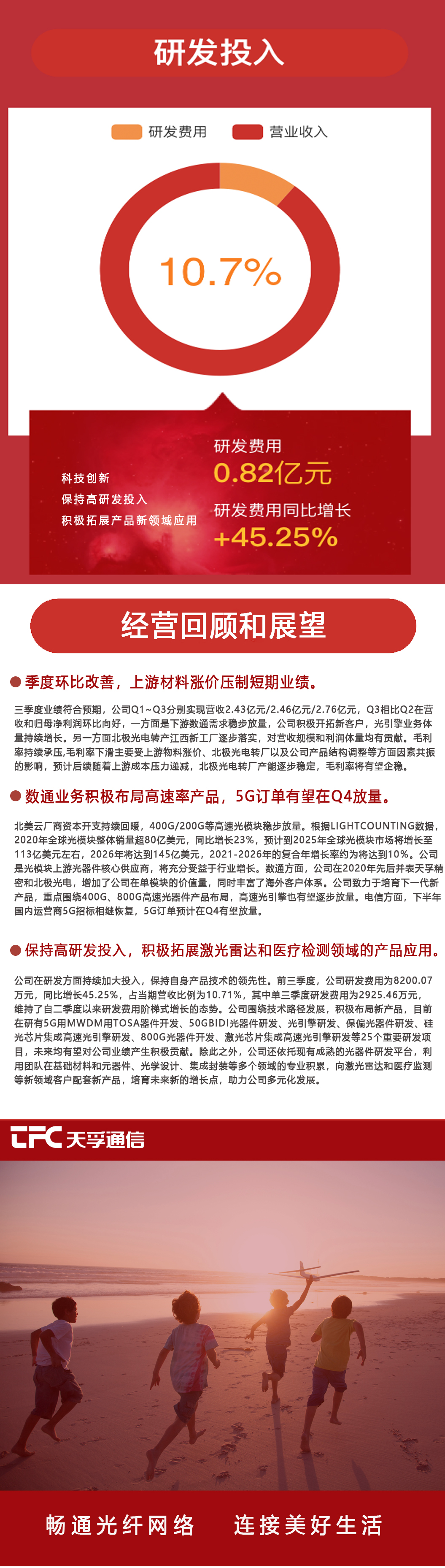
ca88通讯10月26日宣布2021年三季报:2021年第三季度公司实现营收2.76亿元, ,,, ,, ,同比增添4.61%, ,,, ,, ,实现归母净利润0.75亿元, ,,, ,, ,同比下滑14.80%。 。。。。。前三季度归属于母公司所有者的净利润2.13亿元, ,,, ,, ,同比镌汰0.7%;;;;;;;;营业收入7.66亿元, ,,, ,, ,同比增添16.63%。 。。。。。

CA88(中国)唯一官方网站入口

CA88(中国)唯一官方网站入口


备注:图表中剖析看法泉源于中泰通讯与科技研究中心, ,,, ,, ,仅供参考, ,,, ,, ,不代表任何投资建议。 。。。。。


网站地图